您好,欢迎来到曹县庄寨镇鲁木木工机械厂!!服务热线:13346202998

1 2 3

资讯中心


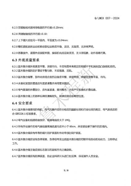
鲁丰推台锯企业标准


作者:曹县庄寨镇鲁木木工机械厂 发布时间:2024-10-18 本文被阅读 365 次

LMCX推台锯企业标准_页面_1.jpg

LMCX推台锯企业标准_页面_2.jpg

LMCX推台锯企业标准_页面_3.jpg

LMCX推台锯企业标准_页面_4.jpg

LMCX推台锯企业标准_页面_5.jpg

LMCX推台锯企业标准_页面_6.jpg

LMCX推台锯企业标准_页面_7.jpg

LMCX推台锯企业标准_页面_8.jpg

下一条:鲁丰修条锯企业标准...上一条:鲁丰四面刨一体机企业标准...

曹县庄寨镇鲁木木工机械厂

曹县庄寨镇鲁木木工机械厂

联系人:王经理

销售热线:13346202998 电话:0530-6215222  

 传真:0530-6215222 

信箱:lmmgjxc@163.com 邮编:274404 

地址:山东省曹县庄寨镇东转盘南800米路西

备案号:鲁ICP备17054765号-1

备案图标_wps图片.png鲁公网安备37172102000118

公示信息    

淘宝官网       鲁丰多片锯 

版权所有:曹县庄寨镇鲁木木工机械厂